La tirosinemia epatorenale
Centro di Malattie Metaboliche Clinica Pediatrica, Università di Torino
Indirizzo per la corrispondenza: redazione@medicoebambino.com
La tirosinemia epatorenale (tirosinemia di tipo I) è una malattia ereditaria del catabolismo della tirosina, responsabile di una severa epatopatia, di una tubulopatia renale generalizzata e di una polineuropatia periferica acuta di tipo porfirico.
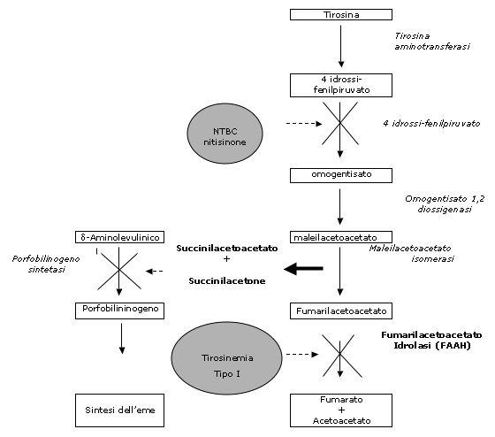
Le prime descrizioni cliniche della malattia risalgono agli inizi degli anni sessanta1, ma solo nel 1977, grazie alla dimostrazione di elevate concentrazioni urinarie di succinilacetone (SA) nei pazienti, è stato possibile identificare il difetto biochimico a livello dell'ultimo enzima della degradazione della tirosina, la fumarilacetoacetato idrolasi (FAAH)2 (Fig.1). La malattia riconosce una trasmissione di tipo autosomico recessivo ed il gene che codifica per la FAAH è stato localizzato sul cromosoma 15 (15q23-q25)3.
Fisiopatologia
Il deficit di FAAH causa l'accumulo di fumarilacetoacetato (FAA), di maleilacetoacetato (MAA) e dei loro derivati succinilacetoacetato (SAA) e succinilacetone (SA) (Fig.1).
Il FAA ed il MAA sono dei composti alchilanti, responsabili di un effetto tossico a livello del fegato e dei tubuli renali e, molto probabilmente per le loro proprietà mutagene, dello sviluppo della neoplasia epatica4. La struttura del MAA è simile a quella dell'acido maleico, che viene utilizzato negli studi sperimentali delle tubulopatie. Inoltre, è stato anche dimostrato che l'SA ad alte concentrazioni è in grado di causare l'inibizione del trasporto tubulare del glucosio, degli aminoacidi e dei fosfati5,6. La patogenesi delle crisi neurologiche di tipo porfirico è invece da porsi in relazione con l'accumulo dell'acido d-aminolevulinico secondario al blocco dell'enzima porfobilinogeno sintasi da parte dell' SA (Fig.1).
Manifestazioni cliniche
Fegato
La tirosinemia di tipo I è una malattia essenzialmente epatica. Nella maggior parte dei pazienti, la presentazione della sintomatologia avviene nel corso delle prime settimane o mesi di vita (normalmente entro il sesto mese) nel contesto di una severa insufficienza epatica, con sindrome emorragica, ipoglicemia, ittero, edema, ascite, epatosplenomegalia.
Un gruppo di pazienti (circa il 20 %) giunge alla attenzione medica in epoca più tardiva, in quanto la malattia epatica può presentarsi anche in una forma cronica con segni clinici più aspecifici (epatomegalia isolata, ipertransaminasemia moderata, vomito cronico, anoressia, scarsa crescita) che possono ritardare la diagnosi.
E' molto importante sottolineare che tutti i pazienti, sia quelli con esordio acuto che quelli con forma cronica, sviluppano una degenerazione cirrotica (micro/macronodulare) e il rischio di insorgenza di un epatocarcinoma precoce è elevatissimo.
Rene
La tubulopatia rappresenta la manifestazione nefrologica principale della tirosinemia. I pazienti in genere presentano una disfunzione tubulare di tipo generalizzato (sindrome di Fanconi con glicosuria, iperaminoaciduria, fosfaturia).
A livello istologico, lesioni tubulo-interstiziali (dilatazioni tubulari con vacuolizzazione delle cellule epiteliali, fibrosi interstiziale) possono anche associarsi ad una sclerosi glomerulare7. La perdita urinaria dei fosfati è all'origine del rachitismo ipofosfatemico vitamino-resistente, che rappresenta una delle complicazioni più frequenti della malattia. In certi casi, la sindrome di Fanconi diviene irreversibile e costituisce il problema medico principale8. All'esame ecografico si trova frequentemente una nefromegalia, che può essere associata a nefrocalcinosi9. Certi pazienti presentano anomalie della fitrazione glomerulare e possono andare incontro ad insufficienza renale.10 La caratterizzazione del danno renale è molto importante per quei pazienti che andranno eventualmente incontro a trapianto (scelta fra trapianto epatico isolato o trapianto combinato fegato-rene).
Nervi periferici
L'inibizione del metabolismo porfirinico con conseguente aumento delle concentrazioni di acido d-aminolevulinico, secondario all'accumulo di SA, è alla base degli episodi di polineuropatia periferica acuta che si manifesta con parestesie dolorose e paralisi progressiva. Tutti i bambini tirosinemici sono a rischio di tali crisi neurologiche, spesso scatenate da infezioni intercorrenti, e che possono condurre ad insufficienza respiratoria acuta da paralisi muscolare. L'esame istologico del nervo mostra una degenerazione assonale con demielinizzazione secondaria 11 .
Classificazione clinica
E' stata proposta una classificazione della tirosinemia in tre forme cliniche principali: una forma acuta che si manifesta prima dei sei mesi di vita con un coinvolgimento epatico severo e a volte fulminante; una forma sub-acuta che si palesa tra i 6 mesi e l'anno di vita con epatomegalia, ritardo della crescita e rachitismo; e una forma cronica che si rivela dopo i 12 mesi, caratterizzata soprattutto dalle alterazioni scheletriche12.
Più recentemente uno studio internazionale di tipo retrospettivo ha rivisitato questa classificazione e, utilizzando un criterio prognostico, ha suggerito di suddividere la forma acuta in due gruppi: una forma molto precoce (very early form) che si rivela prima dei due mesi, ed una forma precoce (early form) che esordisce tra i 2 ed i 6 mesi di vita; tutti i pazienti che manifestano i primi sintomi dopo i 6 mesi di vita sono stati invece classificati in un'unica forma cronica e tardiva (late form)13.
Diagnosi metabolica
In ogni paziente con sospetto clinico di tirosinemia epatorenale, deve essere richiesta l'analisi degli acidi organici urinari al fine di evidenziare una elevata escrezione di succinilacetone. Benchè questo composto rappresenti il marker specifico per la diagnosi formale di tirosinemia, a scopo diagnostico è sempre molto utile effettuare anche il dosaggio urinario dell'acido d-aminolevulinico, test dotato di altissima sensibiltà diagnostica poiché questo metabolita è sempre presente in concentrazioni elevate nei pazienti tirosinemici.
La dimostrazione di elevate concentrazioni urinarie di succilacetone e di acido d-aminolevulinico è sufficiente per affermare la diagnosi. L'analisi degli aminoacidi plasmatici non rappresenta invece un valido aiuto diagnostico, in quanto l' ipertirosinemia non è patognomonica per questa malattia, ma può essere osservata in tutte le cause di insufficienza epatocellulare, spesso in associazione con l'iperfenilalaninemia e l'ipermetioninemia. Inoltre, in alcuni casi di tirosinemia epatorenale le concentrazioni plasmatiche di tirosina possono essere del tutto normali.
L'analisi degli aminoacidi urinari può essere utile al fine di mettere in evidenza l'iperaminoaciduria generalizzata.
Infine, la maggioranza dei pazienti presenta al momento della diagnosi elevati valori plasmatici di a-feto-proteina.
Fig. 1 – Via biochimica di degradazione della tirosina

Epidemiologia
In alcune regioni sno stati avviati degli studi pilota di screening neonatale di massa della malattia che hanno dimostrato che l' incidenza della tirosinemia epatorenale è di 1 caso ogni 100.000 nascite. Nella regione canadese del Quebec lo screening neonatale della tirosinemia è divenuto pratica corrente da molti anni poiché in questa zona si è osservata una frequenza particolarmente elevata (1:2000 nascite).
Trattamento
La riduzione o l'abolizione della produzione di SA e degli altri metaboliti tossici rappresenta il target di ogni strategia terapeutica della tirosinemia epatorenale.
La dieta controllata negli apporti di fenilalanina e tirosina rappresenta da anni la base del trattamento della malattia14. L'approccio dietetico è fondamentale nelle fasi acute, ma non è sufficiente per arrestare la progressione delle complicanze croniche e tumorali della malattia, né per prevenire il rischio di crisi neurologiche e di decompensazioni epatiche13.
Dal 1978, il trapianto epatico offre una alternativa terapeutica efficace per i bambini tirosinemici15. Il trapianto previene le manifestazioni epatiche acute, il rischio di epatocarcinoma e la comparsa de polineuropatie periferiche. Ciò nonostante, la prognosi renale dopo trapianto epatico non è certissima, in quanto la produzione endogena renale dei metaboliti tossici, anchè se molto inferiore rispetto a quella epatica, persiste16 e non si può escludere a priori l'eventualità di una nefropatia nel corso degli anni 17. Nei pazienti con danno renale severo è stato anche effettuato un trapianto combinato 9.
All'inizio degli anni 1990 si è assistito ad un radicale cambiamento nell'approccio terapeutico della tirosinemia epatorenale. Un gruppo svedese ha proposto la terapia farmacologica con 2-(2 nitro-4-trifluorometilbenoil)-1,3 cicloesandione (NTBC)18, composto derivante da ricerche effettuate nell'ambito dell' agronomia19. Questa molecola si è dimostrata in grado di inibire il secondo enzima della degradazione della tirosina, la 4-idrossi-fenilpiruvato diossigenasi e di determinare l'abolizione completa della produzione dei metaboliti implicati nella patogenesi della malattia.
Attualmente la somministrazione di NTBC viene effettuata in alcune centinaia di pazienti e i risultati presentati in un recente studio prospettico20 sono molto incoraggianti in quanto oltre il 90% ha mostrato una risposta biologica (soppressione della produzione di SA e di acido d-amino levulinico, normalizzazione del tasso di a-feto proteina serica) e clinica spettacolare (normalizzazione delle funzioni epatiche e renali, assenza di crisi porfiriche). Questo studio dimostra, inoltre, che nessuno dei pazienti che ha iniziato la terapia con NTBC prima dell'età di 2 anni, ha sviluppato nel tempo l'epatocarcinoma.
Poiché l'NTBC determina l'inibizione del catabolismo della tirosina a un livello metabolico precoce, i pazienti in terapia presentano una ipertirosinemia iatrogena e al fine di evitare potenziali complicanze cutanee ed oculari, si rende necessario proseguire una dieta povera di fenilalanina e tirosina.
Conclusioni
Il nuovo approccio terapeutico con NTBC ha determinato un mutamento radicale nella prognosi epatica, renale e neurologica dei bambini affetti da tirosinemia epatorenale e rappresenta ormai, dopo dieci anni di esperienza clinica, una valida e consolidata alternativa al trapianto epatico. Risulta quindi fondamentale individuare precocemente i pazienti per iniziare la terapia farmacologica nelle fasi iniziali della malattia. Poiché sulla base di una incidenza di 1:100000 nascite in Italia si attendono circa 5 nuovi casi all'anno, dal 1992 (anno in cui si è reso disponibile il farmaco) al 2002 nel nostro paese dovrebbero essere stati individuati e proposti per il trattamento almeno una cinquantina di nuovi pazienti. Ad oggi, però, è noto che solo 12 pazienti con tirosinemia nati in Italia a partire dal 1992 hanno potuto usufruire di questo farmaco salvavita (dati forniti da Orphan Europe, aggiornati ad Ottobre 2002). Questa malattia ereditaria del metabolismo appare, quindi, largamente sottostimata in ambito clinico, mentre dovrebbe essere posta sistematicamente in diagnostica differenziale in tutte le epatopatie che interessano sia l'epoca neonatale che tutta l'età pediatrica.
Bibliografia
1. Lelong et al.- Cirrhose congénitale et familiale, rachitisme vitamino-résistant avec diabète phospho-gluco-aminé, hépatome terminal. Pédiatrie 1961, 3, 221
2. Lindblad et al.- On the enzymatic defects in hereditary tyrosinemia:. Proc Natl Acad Sci 1977, 74, 4641
3. Phaneuf et al.-Cloning and expression of the cDNA encoding fumarylacetoacetate hydrolase, the enzyme deficient in hereditary tyrosinemia: assignement of the gene to chromosome 15. Am J Hum Genet 191, 48, 525.
4. Mitchell et al. – Hypertyrosinemia in : The Metabolic and Molecular Basis of Inherited Disease ed n 7. Edited by Scriver et al. New York Mc Graw Hill 1995, 1077.
5. Spencer et al. – Effects of succinylacetone on the uptakeof sugars and aminoacids by brush border vesicles. Kidney Int 1988, 34, 671.
6. Roth et al. –Succinylacetone effects on renal tubular phosphate metabolism: a model for experimental renal Fanconi syndrome. Proc Soc Exp Biol Med 1991, 196, 428.
7. Russo et al. – Visceral pathology of hereditary tyrosinemia type I. Am J Hum Genet 1990, 47, 317.
8. Fridman et al. – Visceral pathology of hereditary tyrosinemia: the Quebec experience. Am J Hum Genet 1990,47, 338.
9. Paradis et al.- Liver transplantation for hereditary tyrosinemia : the Quebec experience. Am J Hum Genet 1990, 47, 338.
10. Kvittingen et al.- Renal failure in adult patients with hereditary tyrosinemia type I. J Inher Metab Dis 1991, 14, 53.
11. Mitchell et al.- Neurological crisis in hereditary tyrosinemia N Engl J Med 1990, 322, 432.
12. Halvorsen et al.– Outcome of therapy oh hereditary tyrosinemia. Acta Pediatr Jpn 1988, 30, 425.
13. Van Spronsen et al.- Hereditary tyrosinemia type I: a new clinical with difference in prognosis on dietary treatment. Hepatology 1994, 20, 1187.
14. Halvorsen et al.– Studies on tyrosinosis: effect of low-tyrosine and low-phenylalanine diet. Br Med J 1964, 2, 1171.
15. Fish et al._ Persistent succinylacetone excretion after liver transplantation in a patient with hereditary tyrosinemia type I. J Pediatr 1978, 93, 592.
16. Tuchman et al.- Persistent succinylacetone excretion after liver transplantation in a patient with hereditary tyrosinemia type I. J Inher Metab Dis 1985, 8,21.
17. Laine et al.- The nephropathy of type I tyrosinemia after liver transplantation. Pediatr Res 1995, 37, 640.
18. Lindstedt et al.- Treatment of hereditary tyrosinemia type I by inhibition of 4-hydroxyphenylpyruvate dioxygenase. Lancet 1992, 340,813.
19. Lock et al.- From toxicological problem to therapeutic use: the discovery of the mode of action of 2-(2-nitro-4-trifluoromethylbenzoyl)-1,3-cyclohexanedione (NTBC), its toxicology and development as a drug. J Inher Metab Dis 1998, 21, 498.
20. Holme et al.- Tyrosinemia type I and NTBC (2-(2-nitro-4-trifluoromethylbenzoyl)-1,3-cyclohexanedione). J Inher Metab Dis 1998, 21, 507.
